Out: Friday, April 2, 2021
Due: Thursday, April 15, 2021 by 11:59 pm
For Homework #1, you will finish our implementation of two C data structures: a doubly-linked list (Part A) and a chained hash table (Part B).
Please read through this entire document before beginning the assignment, and please start early! This assignment involves messy pointer manipulation and malloc/free puzzles, and these can cause arbitrarily awful bugs that take time and patience to find and fix.
All CSE 333 assignments, including this homework, are only supported on Attu, CSE lab workstations (which you can access remotely this quarter), and the CSE Home Linux VM. We do not support building and running this assignment in any other work environments.
You are expected maintain a bug journal as you work on each homework this quarter. This is a lightweight way to help you focus on how you approach debugging and should not add much time, assuming that you fill it out as you encounter bugs. In fact, its intent is to save you time overall by improving your debugging skills!
In each homework, you will find a file in the directory called
bugjournal.md with a skeleton for the prompts that you will find
below for you to fill out. You may treat this file as a standard text file.
For at least three bugs that you encounter during this homework, track your progress in solving them by responding to the following prompts:
Important: While we would prefer if you focused on "major" bugs, you may journal about smaller bugs (quickly fixed or without the use of a debugger) if you encountered fewer than three major bugs.
That's great! Instead of journaling your bugs, reflect on your programming process by describing two processes that you used to help you avoid bugs, writing a few sentences for each.
Example:
If you've programmed in Java, you're used to having a fairly rich library of elemental data structures upon which you can build, such as vectors and hash tables. In C, you don't have that luxury: the C standard library provides you with very little. In this assignment, you will add missing pieces of code in our implementation of a generic doubly-linked list.
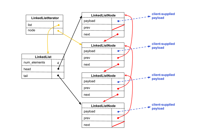
At a high-level, a doubly-linked list looks like this:
Each node in a doubly-linked list has three fields: a
payload, a pointer to the previous element in the list (or
NULL if there is no previous element), and a
pointer to the next element in the list.
If the list is empty, there are no nodes. If the list has
a single element, both of its next and previous pointers
are NULL.
So, what makes implementing this in C tricky? Quite a few things:
Given all of these complications, our actual linked list data structure ends up looking like this:
Specifically, we define the following types and structures:
LinkedListNode into the data structure, and
update our LinkedList's metadata.
LLIterator
contains bookkeeping associated with an iterator. In
particular, it tracks the list that the iterator is
associated with and the node in the list that
the iterator currently points to. Note that there is a
consistency problem here: if a customer updates a
linked list by removing a node, it's possible that
some existing iterator becomes inconsistent because it
referenced the deleted node. So, we make our
customers promise that they will free any live iterators
before mutating the linked list. (Since we are generous,
we do allow a customer to keep an iterator if the
mutation was done using that iterator.) When
a customer asks for a new iterator, we malloc an instance
and return a pointer to it to the customer.
You should follow these steps to do this part of the assignment:
git pull. (See the
CSE 333 Git Tutorial linked from the course Resources web page for some tips if
the pull command fails because you have
unstaged changes or other problems.) After the
pull command finishes you should see at least the
following directories and files in your repository:bash$ ls clint.py exercises gtest hw0 hw1
make on the CSE Linux machines.
LinkedList_priv.h is
a private header file included by
LinkedList.c; it defines the structures
we diagrammed above. These implementation details would
typically be withheld from the client by placing the
contents of this header directly in LinkedList.c;
however, we have opted to place them in a "private .h"
instead so that our unit test code can verify the
correctness of the linked list's internals.LinkedList.c contains the partially
completed implementation of our doubly-linked list.
Your task will be to finish the implementation. Take
a minute and read through both files; note that
there are a bunch of places in LinkedList.c that
say "STEP X:" these labels identify the missing
pieces of the implementation that you will finish.
example_program_ll and
test_suite. These binaries were compiled
with a complete, working version of
LinkedList.c; you can run them to explore
what should be displayed when your assignment is
working!
make on a CSE Linux machine to verify
that you can build your own versions of
example_program_ll and test_suite.
make should print out a few things, and you
should end up with new binaries inside the hw1 directory.
LinkedList.c, the binaries you just compiled
won't work correctly yet. Try running them, and note that
example_program_ll halts with an assertion
error or a segfault and test_suite prints out
some information indicating failed tests, and may crash
before terminating.
LinkedList.c. Go through
LinkedList.c, find each comment that says
"STEP X", and place working code there (please keep the
"STEP X" comment for your graders' sanity so they can
locate your code!). The initial
steps are meant to be relatively straightforward, and some
of the later steps are trickier. You will probably find
it helpful to read through the code from top to bottom to
figure out what's going on. You will also probably find it
helpful to recompile frequently to see what compilation
errors you've introduced and need to fix. When compilation
works again, try running the test driver to
see if you're closer to being finished.
static functions,
These ar discussed in the linkage lecture, and is just a
keyword to mark a function as "private". More info
here)
helper functions in your implementation, and you should do
that when it improves modularity.
Verify333 is used in
many places in the code to check for errors and
terminate execution if something is wrong. You
might find it helpful to discover the function that
is called when this happens so you can place a
debugger breakpoint there.valgrind --leak-check=full ./solution_binaries/example_program_llNote that we are runnning this on the solution binaries, so Valgrind prints out that no memory leaks were found. Similarly, try running the solution test driver under Valgrind:
valgrind --leak-check=full ./solution_binaries/test_suiteand note that Valgrind again indicates that no memory leaks were found.
example_program_ll and
test_suite binaries, and
try running them under Valgrind. For example:
valgrind --leak-check=full ./test_suiteIf you have no memory leaks and the
test_suite runs the linked
list tests to completion, you're done with Part A!
A chained hash table is a data structure that consists of an array of buckets, with each bucket containing a linked list of elements. When a user inserts a key/value pair into the hash table, the hash table uses a hash function to map the key into one of the buckets, and then adds the key/value pair onto the linked list. There is an important corner case: if the key of the inserted key/value pair already exists in the hash table; our implementation of a hash table replaces the existing key/value pair with the new one and returns the old key/value pair to the customer.
Over time, as more and more elements are added to the hash table, the linked lists hanging off of each bucket will start to grow. As long as the number of elements in the hash table is a small multiple of the number of buckets, lookup time is fast: you hash the key to find the bucket, then iterate through the (short) chain (linked list) hanging off the bucket until you find the key. As the number of elements gets larger, lookups become less efficient, so our hash table includes logic to resize itself by increasing the number of buckets to maintain short chains.
As with the linked list in Part A, we've given you a partial implementation of a hash table. Our hash table implementation looks approximately like this:

Specifically, we defined the following types and structures:
LinkedLists for each
bucket), and return a pointer to that malloc'ed structure
to the customer.
HTIterator points to a structure
that contains bookkeeping associated with an iterator. Similar
to a linked list iterator, the hash table iterator
keeps track of the hash table the iterator is
associated with and in addition has a linked list iterator for iterating
through the bucket linked lists. When
a customer asks for a new iterator we malloc an
HTIterator and return a pointer to it.
You should follow these steps to do this part of the assignment:
HashTable.c contains the implementation you
need to finish, HashTable.h contains the public
interface to the hash table and documents all of the
functions & structures that customers see, and
HashTable_priv.h contains some private,
internal structures that HashTable.c uses.
HashTable.h first to get a
sense of what the hash table interface semantics are. Then,
take a look at example_program_ht.c; this is a
program that uses the hash table interface to
insert/lookup/remove elements from a hash table, and
uses the iterator interface to iterate through the elements
of the hash table.
test_hashtable.cc contains our
Google Test unit tests for the hash table. Run this -- on
its own, and using valgrind -- to see how close you
are to finishing your hash table implementation.
HashTable.c, find all of the
missing pieces (identified by STEP X comments, as before),
and implement them.
solution_binaries, we've
provided linux executables (i.e.
example_program_ht and the same
test_suite) that were compiled with our
complete, working version of HashTable.c You
can run them to explore what should be displayed when
your part B implementation is working and look at the
source code for examples of how to use the data structures.
You'll notice that we provided a second Makefile called
Makefile.coverage. You can use it to invoke
the gcov code coverage generation tool. Figure out
how to (a) use it to generate code coverage statistics for
LinkedList.c and HashTable.c,
(b) note that the code coverage for HashTable
is worse than that for the LinkedList, and (c) write additional
HashTable unit tests to improve HashTable's code coverage.
If you do work on bonus task, you must also
include a hw1-bonus tag in your repository. While
grading, we will use whichever commit has that tag to examine the
bonus, so it may be the same or a different commit from the one
that has hw1-final. The hw1-final tagged
commit must also still work properly (e.g. passing all tests,
no memory leaks, etc). If you do not have a
hw1-bonus tag in your repository, we will assume you
did not choose to submit anything for the bonus (again, which will
not negatively affect your grade in any way!)
The bonus task is simple, but we're deliberately providing next to no detailed instructions on how to do it – figuring out how is part of the bonus task!
Please make sure your additional unit tests don't change the scoring mechanism that we use, obviously. (We'll be checking that.) Place your additional unit tests in a separate file from the original test suite. That will make it easier for us to find and evaluate your tests.
As with hw0, you can compile the your implementation by using the
make command. This will result in several output files, including
an executable called test_suite.
After compiling your solution with make, You can run all of the
tests for the homwork by invoking:
bash$ ./test_suite
You can also run only specific tests by passing command line arguments
into test_suite
For example, to only run the LinkedList tests, you can type in:
bash$ ./test_suite --gtest_filter=Test_LinkedList.*
If you only want to test Push and Pop from LinkedList, you can type in:
bash$ ./test_suite --gtest_filter=Test_LinkedList.PushPop
You can specify which tests are run for any of the tests in the assingment. You just need to know the names of the tests, and you can do this by running:
bash$ ./test_suite --gtest_list_tests
These settings can be helpful for debugging specific parts of the assignment,
especially since test_suite can be run with these settings through
valgrind and gdb!
In addition to passing the tests, we want to see that your code is readable and of good quality. This includes several aspects:
static) helper
functions, be sure to include good comments for that function that explains
the inputs, outputs, and behaviour.
clint.py tool
to check your code for style issues. Make sure that you have fixed all
issues reported by clint before submitting.
When you are ready to turn in your assignment, you should follow
exactly the same procedures you used in hw0, except this time tag
the repository with hw1-final instead
of hw0-final. Remember to clean up and
commit and push all necessary files to your repository
before you add and push the tag.
After you have created and pushed the tag, be
absolutely sure to test everything
ON ATTU OR A LAB LINUX WORKSTATION OR THE CSE LINUX VM
by creating a new
clone of the repository in a separate, empty directory, checkout
the hw1-final tag, and verify that everything works
as expected. Refer to the hw0 submission instructions for details
and follow those steps carefully.
If you fail to check your work and your project doesn't build properly when the same steps are done by the course staff to grade it, you may lose a huge amount of the possible credit for the assignment even if almost absolutely everything is actually correct.
We will be basing your grade on several elements:
test_linkedlist.cc and
test_hashtable.cc. If your code fails a
test, we won't attempt to understand why: we're planning on
just using the number of points that the test drivers
print out.
Note how we care both about your code correctness and code quality. Both will be considered significantly while grading.