CSE333 12au -- Homework #1
Out: Friday September 27th, 2013
Due: Friday October 11th, 2013, 11:59pm.
[
summary |
part a |
part b |
part c (optional, bonus) |
additional bonus |
how to submit |
grading ]
For homework #1, you will finish our implementation of two C data
structures: in part A, a doubly-linked list, and in part B, a
chained hash table. As well, in an optional bonus part C, you will
use the hash table to implement a simple image processing
application.
Please read through this entire document before
beginning the assignment, and please start early! This assignment
involves messy pointer manipulation and malloc/free puzzles, and
these can cause arbitrarily awful bugs that take time and patience to
find and fix.
Context.
If you've programmed in Java, you're used to having a fairly rich
library of elemental data structures upon which you can build, such
as vectors and hash tables. In C, you don't have that luxury: the C
standard library provides you with very little. In this assignment,
you will add missing pieces of code in our implementation of a
generic doubly-linked list.
At a high-level, a doubly-linked list is incredibly simple; it looks
like this:
Each node in a doubly-linked list has three fields; a payload, a
pointer to the previous element in the list (or NULL if there is no
previous element), and a pointer to the next element in the list.
If the list is empty, there are no nodes. If the list has a single
element, both of its next and previous pointers are NULL.
So, what makes implementing this in C tricky? Quite a few things:
- First, we want to make the list useful for storing arbitrary
kinds of payloads. In practice, this means the payload element in
a list node needs to be a pointer supplied by the customer of the
list implementation. Given that the pointer might point to
something malloc'ed by the customer, this means we might need to
help the customer free the payload when the list is destroyed.
- Second, we want to hide details about the implementation of
the list by exposing a high-level, nicely abstracted API. In
particular, we don't want our customers to fiddle with next and
previous pointers in order to navigate through the list, and we
don't want our customers to have to stitch up pointers in order to
add or remove elements from the list. Instead, we'll offer our
customers nice functions for adding and removing elements and
a Java-like iterator abstraction for navigating through the list.
- Third, C is not a garbage-collected language: you're
responsible for managing memory allocation and deallocation
yourself. This means we need to be malloc'ing structures when we
add nodes to a list, and we need to be free'ing structures when we
remove nodes from a list. We also might need to malloc and free
structures that represent the overall list itself.
Given all of these complications, our actual linked list data
structure ends up looking like this:
Specifically, we define the following types:
- LinkedList: a pointer to a LinkedListHead
structure. When our customer asks us to allocate a new, empty
linked list, we malloc and initialize a LinkedListHead
structure, and return a pointer to that malloc'ed structure to
the customer.
- LinkedListHead: a structure containing bookkeeping
information about an entire linked list, including the number of
nodes in the list and pointers to the head and tail nodes of the
list.
- LinkedListNodePtr: a pointer to a LinkedListNode
structure.
- LinkedListNode: a structure representing a node in a
doubly-linked list. It contains a field for stashing away
(a pointer to) the customer-supplied payload, and fields pointing
to the previous and next LinkedListNode in the list. When a
customer requests that we add an element to the linked list, we
malloc a new LinkedListNode to store the pointer to that element, then we do
surgery to splice the LinkedListNode into the data structure and
we update the LinkedListHead as well.
- LLIter: sometimes customers want to navigate
through a linked list. To help them do that, we provide them with
an iterator. LLIter points to a structure that keeps the
state of an iterator. When a customer asks for a new iterator, we
malloc a LLIterSt, and return a pointer to it to the customer.
- LLIterSt: a structure containing bookkeeping
associated with an iterator. In particular, it tracks the list
that the iterator is associated with and the node in the list that
the iterator currently points to. Note that there is a consistency
problem here: if a customer updates a linked list by removing a
node, it's possible that some existing iterator becomes
inconsistent by pointing to the deleted node. So, we make our
customers promise that they will free any live iterators before
mutating the linked list. (Since we are generous, we do allow
a customer to keep an iterator if the mutation was done using
that iterator.)
What to do.
You should follow these steps to do this assignment:
- Make sure you are comfortable with C pointers, structures,
malloc, and free. We will cover them in detail in lecture, but you
might need to brush up and practice a bit on your own; you should
have no problem Googling for practice programming exercises on the
Web for each of these topics.
- To fetch the additional source files for hw1, navigate to the directory
that contains your hw0 directory:
bash$ # note the period at the end of the command line
bash$ # replace username with your CSE login name
bash$ scp -r username@attu.cs.washington.edu:/cse/courses/cse333/13au/hw1.tar.gz .
bash$ tar xzf hw1.tar.gz
BASH$ ls
clint.py gtest hw0 hw1 hw1.tar.gz LICENSE.TXT
- Look inside the hw1 directory. You'll see a number of files and
subdirectories, including these that are relevant to Part A:
- Makefile: a makefile you can use to compile the
assignment using the Linux command make all.
- LinkedList.h: a header file that defines and documents the API to
the linked list. A customer of the linked list includes this
header file and uses the functions defined within in. Read
through this header file very carefully to understand how the
linked list is expected to behave.
- LinkedList_priv.h, LinkedList.c: LinkedList_priv.h is a private header file
included by LinkedList.c; it defines the structures we diagrammed above.
LinkedList.c contains the partially completed implemented of our
doubly-linked list. Your task will be to finish the
implementation. Take a minute and read through both files; note
that there are a bunch of places in LinkedList.c that say "STEP X:"
these labels identify the missing pieces of the implementation
that you will finish.
- example_program_ll.c: this is a simple example of how a
customer might use the linked list; in it, you can see the
customer allocating a linked list, adding elements to it,
creating an iterator, using the iterator to navigate a bit, and
then cleaning up.
- test_linkedlist.cc: this file contains unit tests that we wrote
to verify that the linked list implementation works correctly.
The unit tests are written to use the Google Test unit
testing framework, which has similarities to Java's JUnit testing
framework. As well, this test driver will assist the TA in
grading your assignment: as you add more pieces to the
implementation, the test driver will make it further through the
unit tests, and it will print out a cumulative score along the
way. You don't need to understand what's in the test driver for
this assignment, though if you peek inside it, you might get
hints for what kinds of things you should be doing in your implementation!
- solution_binaries: in this directory, you'll find some Linux
executables, including example_program_ll and test_suite.
These binaries were compiled with a complete, working version of
LinkedList.c; you can run them to explore what should be displayed
when your assignment is working!
- Run "make" to verify that you can build your own versions
of example_program_ll and test_suite. Make should print out a
few things, and you should end up with new binaries inside
the hw1 directory.
- Since you haven't yet finished the implementation of LinkedList.c,
the binaries you just compiled won't work correctly yet. Try
running them, and note that example_program_ll produces a
segmentation fault (indicating memory corruption or a pointer
problem), and test_suite prints out some test suite information
before crashing out.
- This is the hard step: finish the implementation of LinkedList.c.
Go through LinkedList.c, find each comment that says "STEP X", and replace
that comment with working code. The initial steps are meant to
be relatively straightforward, and some of the later steps are
trickier. You will probably find it helpful to read through
the code from top to bottom to figure out what's going on.
You will also probably find it helpful to recompile frequently
to see what compilation errors you've introduced and need to fix.
When compilation works again, try running the test driver to
see if you're closer to being finished.
- We'll also be testing whether your program has any memory
leaks. We'll be using Valgrind
to do this. To try out Valgrind for yourself, do this:
- cd into the solution_binaries subdirectory, and run
the following command:
valgrind --leak-check=full ./example_program_ll
Note that Valgrind prints out that no memory leaks were found.
Similarly, try running the test driver under Valgrind:
valgrind --leak-check=full ./test_suite
and note that Valgrind again indicates that no memory leaks were
found.
- now, cd back up into the hw1 directory, compile your
versions of the example_program_ll and test_suite binaries, and
try running them under Valgrind. If you have no memory leaks and
the test_suite runs the linked list tests to completion, you're
done with part A!
Context.
A chained hash table is also a fairly simple data structure.
It consists of an array of buckets, and each bucket contains a
linked list of elements. When a user inserts a key/value pair
into the hash table, the hash table uses a hash function to
map the key into one of the buckets, and then adds the key/value
pair onto the linked list. (As an important corner case,
if the key of the inserted key/value pair already exists in
the hash table, the hash table replaces the existing key/value
pair with the new one, and returns the old key/value pair to
the customer.)
So, over time, as more and more elements are added to the hash
table, the linked lists hanging off of each bucket will start to
grow. As long as the number of elements is a small multiple of the
number of buckets, lookup time is small: you hash the key to find
the bucket, then iterate through the chain (linked list) hanging off
the bucket until you find the key. As the number of elements gets
longer, lookup gets less efficient, so our hash table includes logic
to resize itself to maintain short chains.
As with the linked list in Part A, we've given you a partial
implementation of a hash table. Our hash table implementation looks
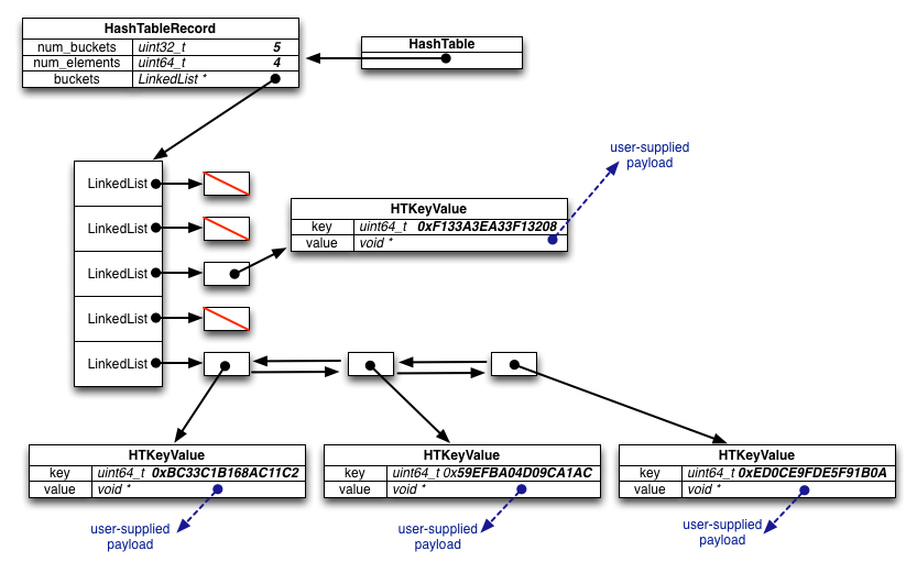
approximately like this:
Specifically, we defined the following types and structures:
- HashTable: a pointer to a HashTableRecord
structure. When our customer asks us to allocate a new, empty
hash table, we malloc and initialize a HashTableRecord
structure (including malloc'ing space for the bucket array
inside it, and allocating LinkedLists for each bucket), and return
a pointer to that malloc'ed structure to the customer.
- HashTableRecord: this structure contains bookkeeping
information about the hash table.
- HTIter: (not shown in the diagram) sometimes
customers want to iterate through all elements in the hash table.
To help them do that, we provide them with an iterator.
HTIter points to a structure that keeps the state of a
hash table iterator. When a customer asks for a new iterator
we malloc an HTIterRecord and return a pointer to it.
- HTIterRecord: this structure contains bookkeeping
associated with an iterator. In particular, it tracks the hash
table that the iterator is associated with, the bucket within
the hash table the iterator currently points at, and uses
linked list iterator to track which element in the chain linked
list the hash table iterator is pointing at. As well, we use
a field to track whether or not the iterator is currently valid
(i.e., whether it is pointing somewhere in the table, or whether
it has been run off the end of the table).
What to do.
You should follow these steps to do this assignment:
- The code you fetched in Part A also contains the
files you'll need to complete your hash table implementation and
test it. Similar to the linked list, the hash table implementation
is split across a few files: HashTable.c contains the
implementation you need to finish, HashTable.h contains the public
interface to the hash table and documents all of the functions
and structures that customers see, and HashTable_priv.h contains
some private, internal structures that HashTable.c uses.
- Read through HashTable.h first to get a sense of what the hash
table interface semantics are. Then, take a look at
example_program_ht.c; this is a program that uses the hash table
interface to insert/lookup/remove elements from a hash table,
and uses the iterator interface to iterate through the elements
of the hash table.
- test_hashtable.cc contains our Google Test unit tests for the
hash table. As before, run this (on its own, and using valgrind)
to see how close you are to finishing your hash table
implementation.
- Look through HashTable.c, find all of the missing pieces
(identified by STEP X comments, as before), and implement them.
- As before, in solution_binaries, we've provided you with linux
executables (example_program_ht and the same test_suite as before)
that were compiled with our complete, working version of
HashTable.c You can run them to explore what should be displayed
when your part B implementation is working.
Context: color intensity histograms
In the abstract, an image is represented by a height, a width, and
an array of (height x width) pixels. A pixel is a (red, green,
blue) triple, where each component is typically an 8-bit number.
As well, we can calculate the luminosity of each pixel,
which is a measure of how bright the human eye perceives the pixel
to be. Luminosity is defined by the following function of the red,
green, and blue values:
L(R,G,B) = (0.3 x R) + (0.59 x G) + (0.11 x B)
In this part of the assignment, you will use your HashTable
implementation to build a simple image processing utility that
calculates and renders an image color intensity histogram.
(Throughout this writeup, we'll use imagehist as shorthand
for "image color intensity histogram."). In a nutshell, an
imagehist calculates the number of pixels that have a particular red,
green, blue, or luminosity value; rendering an imagehist means
drawing four histograms. The first is a red intensity histogram,
which plots, for each possible red intensity value 0-255, the number
of pixels that have that red intensity value. The second, third,
and fourth histograms are similar to the red, but for green, blue,
and luminosity.
Let's break this down. Let's imagine you have the following
image (it's a small image, but we're showing it with very large
pixels):
The image has width 4 and height 3. The 12 pixels within the image
have the following (R,G,B,L) values, starting at the top-left, and scanning
each row left to right:
(255, 0, 0, 77) (255, 0, 0, 77) (255, 128, 0, 152) (255, 128, 0, 152)
(128, 128, 0, 114) (128, 128, 0, 114) (0, 255, 0, 150) (0, 255, 0, 150)
(0, 128, 255, 104) (0, 128, 255, 104) (0, 0, 255, 28) (0, 0, 255, 28)
So, if we consider each of R, G, B, L independently, we see that
those colors have the following intensity counts:
R:
- 0: 6 pixels
- 128: 2 pixels
- 255: 4 pixels
|
|
G:
- 0: 4 pixels
- 128: 6 pixels
- 255: 2 pixels
|
|
B:
- 0: 8 pixels
- 128: 0 pixels
- 255: 4 pixels
|
|
L:
- 28: 2 pixels
- 77: 2 pixels
- 104: 2 pixels
- 114: 2 pixels
- 150: 2 pixels
- 152: 2 pixels
|
Plotting these as histograms, we end up with:
For a more complex image, the histograms have a more noticable
shape. For example, here's a photograph of a mountain and the
corresponding histograms; here, we've omitted the axis, labels, and
so on from the graphs and just plotted the data itself.
Context: PPM formatted images
The next piece of context that you need for part C is to understand
the PPM ("portable pixel map") image format, since you will be
writing a program that parses a PPM image and generates a imagehist
in PPM format from it. The PPM format is extremely simple; you can
run "man ppm" on a Linux machine to read up on it. A PPM
file contains the following:
P6\n
[width] [height]\n
[depth]\n
[pixel][pixel][pixel]...etc.
So, the file's first line has the ASCII character 'P', the
ASCII character '6', and the newline character. The file's second
line contains the width (as an ASCII-encoded integer), a space
character, the height (as an ASCII-encoded integer), and a newline.
The file's third line contains a single ASCII-encoded integer
representing the maximum intensity a pixel color can have: for this
assignment, you should assume that this depth number is 255,
followed by a newline.
After this header, the image contains an array of pixel data. Each
pixel is represented by three bytes: one byte containing a number
for the red intensity, one byte containing a number for the green
intensity, and one byte containing a number for the blue intensity.
There are no spaces or other characters separating the pixels; it is
just an array of (width x height x 3) bytes of data. PPM images
do not contain luminosity information directly; you will need to
calculate luminosity given the R,G,B values that you read.
That's it! Given an image in some other format, it is easy to
generate PPM data for the image: you just use the NetPBM tools
installed on your Linux distribution. For example, given a JPEG
file named "my_image.jpeg" you can convert it to PPM using
the following command ("PNM" is a superset of PPM, which
is why you'll see that acronym in a few of the tools we use):
jpegtopnm my_image.jpg > my_image.ppm
Summary of Part C
Your task in Part C is to write a program called "image_hist" that
reads in a PPM-formated image from standard input, parses it to
extract out pixel data into a linked list of pixels, uses HashTables
to calculate R, G, B, and L intensity histograms, and then
uses those histograms to generate a PPM-formated histogram image
similar to the one next to the mountain image above.
What to do.
You should follow these steps to do this assignment:
- Look at the file "image_hist.c" -- notice that there
is essentially no code in it. Your job is to design a program that
solves Part C, break the program down into a set of functions that
are building blocks, and then implement those inside the
image_hist.c file.
- Look inside the images subdirectory. There are four base jpeg
images in that directory, as well as four histogram images that
were generated from the base images. Open them all up (use
firefox) to see what kind of output you are expected to generate.
- Look inside the solution_binaries subdirectory, and notice that
we've given you a working image_hist binary. Try using the binary
to see if you can regenerate histograms from the example base
images we've provided. For example, to generate the histogram from
the images/idaho.jpg image, run this command:
jpegtopnm images/idaho.jpg | solution_binaries/image_hist | ppmtojpeg > images/new_idaho.jpg
- Design and implement your program. I suggest you break it
down into the following steps:
- Design some structs that hold Pixel data (i.e., r,g,b,l
intensities).
- Write code to read PPM data from stdin and parse it into
a series of Pixel structs.
- Write code that, as you're parsing the PPM data into a
series of Pixel structs, uses those Pixel structs to generate
four histogram data structures, one for the red component
intensity of the pixels, one for green, one for blue, and one for
luminosity. A histogram is a map from key (color intensity) to
count (number of pixels that have that intensity). You can use a
HashTable to store each map.
- Write code that allocates a region of memory to store your
generated histogram image, and iterate over your HashTables to
generate the image data.
- Write code that writes out the histogram image, in PPM
format, to stdout.
- Be sure that you're cleaning up all memory, i.e., be sure
your code has no memory leaks.
- Use valgrind to make sure that your code has no memory
errors or leaks.
- Test your program against our example base images, making
sure that the histogram image you emit looks the same as the
examples we provided. You don't have to match it identically,
but try to get it as close in dimension and style as you can.
You'll note that we provided a second Makefile called "Makefile.coverage".
You can use it to invoke the "gcov" code coverage generation tool. Figure
how how to (a) use it to generate code coverage statistics for
LinkedList.c and HashTable.c, (b) note that the code coverage for HashTable
is worse than that for the LinkedList, and (c) write additional HashTable
unit tests to improve HashTable's code coverage.
The bonus task is simple, but we're (deliberately) providing next to no
detailed instructions on how to do it -- figuring out how is part of the
bonus task!
Please make sure your additional unit tests don't change the scoring
mechanism that we use, obviously. (We'll be checking that.)
When you're ready to turn in your assignment, do the following:
- In the hw1 directory:
bash$ make clean
bash$ cd ..
bash$ tar czf hw1_<username>.tar.gz hw1
bash$ # make sure the tar file has no compiler output files in it, but
bash$ # does have all your source
bash$ tar tzf hw1_<username>.tar.gz hw1
- Turn in hw1_<username>.tar.gz hw1 using the
course dropbox.
We will be basing your grade on several elements:
- The degree to which your code passes the unit tests contained
in test_linkedlist.cc and test_hashtable.cc. If your code fails a
test, we won't attempt to understand why: we're planning on just
including the number of points that the test drivers print out.
- We have some additional unit tests that test a few additional
cases that aren't in the supplied test drivers. We'll be checking
to see if your code passes these as well.
- The quality of your code. We'll be judging this on several
qualitative aspects, including whether you've sufficiently
factored your code and whether there is any redundancy in your code
that could be eliminated.
- The readability of your code. For this assignment, we don't
have formal coding style guidelines that you must follow; instead,
attempt to mimic the style of code that we've provided you.
Aspects you should mimic are conventions you see for
capitalization and naming of variables, functions, and arguments,
the use of comments to document aspects of the code, and how code
is indented.